 |
Kan man använda bara ett av rören i ett push/pull-slutsteg?
| Author |
Message |
|
beneri
Joined: 27 Feb 2008, 10:44 Posts: 556 Location:
|
 Kan man använda bara ett av rören i ett push/pull-slutsteg?
Efter att ha spelat med min Laney CUB10 på låg volym hemma häromdagen råkade jag av en slump upptäcka att ett av slutstegsrören var svalt och utan synlig glöd. Förvånades över att stärkarn hade funkat och kopplade in den igen för att kolla. Mkt riktigt, den funkade utan hörbara tecken på fel. Ev upplevde jag att den rent av lät bättre än den gjort med två fungerande rör. Antar att det isf har med övertonsbildningen att göra. Konstaterade senare (genom Ohm-mätning) ett avbrott i rörets glödtråd, så den har väl brunnit eller skakat sönder? Har mätt upp glödspänningen till strax under 6,3 V (6,25 - 6,30) så där bör det inte finnas något fel. Vet inte hur länge jag har spelat med bara ett slutstegsrör. Har inte märkt när det hände. Rören är av typen Rubytubes 6V6GT och har inte använts överdrivet mycket. Förstärkaren har en liten fläkt som blåser försiktigt på rören, så dessa har relativt låg temperatur.
Händelsen ger upphov till några frågor:
Är det vanligt att det uppstår avbrott i glödtråden? Vilka är orsakerna? För hög glödström/-spänning? Dålig rörkvalitet? Vibrationer? Bara vanligt slitage? Kan ngt göras för att undvika det?
Det går tydligen att köra stärkarn med bara ett av rören i rörparet. Kunde vara intressant att uvärdera det eftersom jag upplevde att soundet ev förbättrades och ljudvolymen i stort sett bibehölls. Men är det förenat med några risker, t ex för röret självt eller för utgångstransformatorn? Nåt annat problem? Själv upplevde jag inte att OT:n var varm, men jag körde ju inte stärkarn så hårt. Skulle det gå lika bra att testa helt utan det ena röret som att ha båda rören monterade men där ett har avbrott i glödtråden?
Vilka erfarenheter i ämnet har ni andra medBojare?
Last edited by beneri on 21 Jan 2026, 12:52, edited 1 time in total.
|
| 16 Jan 2026, 17:13 |
|
 |
|
peterh
Joined: 20 Mar 2013, 21:57 Posts: 1491 Location: göteborg
|
 Re: Kan man använda bara ett av rören i ett push/pull-slutst
Jag har inga erfarenheter av att köra med ett rörurkopplat men några tankar : - man får en obalans i utgångstrafon som kommer att mätta järnkärnan, detta ger minskad eller ingen bas - viss risk för överslag på det oanvända rörets lindning ( skall nog inte överdrivas )
Glödtråden kan ha skakats av speciellt om det är en kombo. Den är lika skör som en glötdtråd i en klassisk glödlampa.
_________________Välljud med garanti www.tubular-well.se
|
| 17 Jan 2026, 09:18 |
|
 |
|
lampuradio
Joined: 21 Jul 2015, 12:14 Posts: 1387 Location: Vallentuna
|
 Re: Kan man använda bara ett av rören i ett push/pull-slutst
Som nämnts är det väl främst "magnetiska balansen" i utgångstrafon som kan ställa till det, men om kärnan är hyfsat stor och röret som är kvar inte drar så mycket ström, så kan det låta helt OK. Det skulle dock inte funka så bra i en klass B eller AB förstärkare, eftersom båda rören behövs för att behålla signalens kurvform.
Glödtrådar går oftast av vid tillslag. Den kalla tråden drar mycket ström precis i början, och om det finns minsta defekt i tråden där den "naken", så kan den brinna av just där. Inuti katodröret är glödtråden inbakad i en isolerande massa och därför inte så skakkänslig, men de små värmerörelser som uppstår vid tillslag och frånslag kommer till slut att kunna skapa avbrott även i den delen. Om stärken har ett standby-läge så är det bättre att använda det än att slå av om det är dags för paus, så slipper man ifrån det termiska slitaget.
|
| 17 Jan 2026, 13:17 |
|
 |
|
Tubis
Joined: 27 Dec 2007, 15:16 Posts: 7513 Location: Uddevalla
|
 Re: Kan man använda bara ett av rören i ett push/pull-slutst
Jag hade en kund som ville jag skulle modda hans 100w Marshall. Well det är en 50wattare du har. Han blev chockad, hade trott att han spelat på 100W alla år. Sen efter att jag öppnat den fick jag berätta nästa sak. Hej kund du har spelat på bara ett rör det andra är sprucket, när bytte du rör senast "Byta rör, ska man göra det"?
_________________ Johan Hansson
|
| 18 Jan 2026, 09:28 |
|
 |
|
beneri
Joined: 27 Feb 2008, 10:44 Posts: 556 Location:
|
 Re: Kan man använda bara ett av rören i ett push/pull-slutst
Tubis wrote: Jag hade en kund som ville jag skulle modda hans 100w Marshall. Well det är en 50wattare du har. Han blev chockad, hade trott att han spelat på 100W alla år. Sen efter att jag öppnat den fick jag berätta nästa sak. Hej kund du har spelat på bara ett rör det andra är sprucket, när bytte du rör senast "Byta rör, ska man göra det"? Intressant. Kunden hade tydligen noll koll. Framgick det hur ljudskillnaden upplevdes med ett respektive två rör? Episoden påminner starkt om min allra första tråd på Planket för länge sen (kanske anledningen till att jag anslöt mig). Jag hade upplevt att min Marshall 50W topp (2204) lät fantastiskt bra precis innan säkringen gick i samband med att ett slutrör upphörde att fungera (stärkarn förbrukade en del rör). Misstänker nu att anledningen kan ha varit att stärkarn jobbade med bara ett slutrör en stund mellan att ena röret pajade och att säkringen (till högspänningen tror jag) gick. Fick aldrig ngt bra svar i tråden, och ingen tycktes ha samma erfarenhet, men antar att det hela beror på att övertonsinnehållet blir helt annorlunda med ett rör jämfört med två rör och att jag föredrog ljudet från bara ett rör. Samma tycks gälla nu gällande Laney CUB10 med skillnaden att säkringen inte går nu, och att jag kan fortsätta spela utan att märka att ena röret har slutat leva (bortsett från ev ljudförbättring). Vet man hur din kund upplevde situationen ljudmässigt Tubis? Frågan är om man skulle kunna åstadkomma soundet man får med bara ett rör utan att riskera skada rör och OT (och allt annat i stärken).
|
| 18 Jan 2026, 13:01 |
|
 |
|
Tubis
Joined: 27 Dec 2007, 15:16 Posts: 7513 Location: Uddevalla
|
 Re: Kan man använda bara ett av rören i ett push/pull-slutst
beneri wrote: Vet man hur din kund upplevde situationen ljudmässigt Tubis?
Han var inte en person man kunde prata ljud med. Han hade spelat alla år med en Boss Heavy Metal in i Marshallen och med tanke på hur illa den låter så gör nog inte slutsteget någon större skillnad. Han fick en riktig rörmetalkanal plus originalet om han ville fortsätta med bosspedalen och två nya rör.
_________________ Johan Hansson
|
| 18 Jan 2026, 13:41 |
|
 |
|
lampuradio
Joined: 21 Jul 2015, 12:14 Posts: 1387 Location: Vallentuna
|
 Re: Kan man använda bara ett av rören i ett push/pull-slutst
Det är inte troligt, att man skadar OT genom att köra "entakt" i slutsteget. Kärnan blir likströmsmagnetiserad (vilket den ju inte blir med två rör), men det tål den. Det som händer är att man kan "bottna" magnetiskt och få en oväntad dist när volymen ställs högt.
En risk är om slutsteget har katodbias med gemensamt katodmotstånd. Om bara ett rör driver ström genom motståndet, blir bias helt fel och det kvarvarande röret kommer att gå väldigt hett, kanske tydligt överbelastat.
Det kan också hända, att man får lite rippelbrum. Detta balanseras ut med två rör, men kan bli hörbart om ett rör tas bort. B+ filtreringen är ofta väldigt primitiv, typ bara en filterkonding för anodspänningen, och det funkar inte alltid bra om man kör entakt.
|
| 18 Jan 2026, 13:48 |
|
 |
|
beneri
Joined: 27 Feb 2008, 10:44 Posts: 556 Location:
|
 Re: Kan man använda bara ett av rören i ett push/pull-slutst
lampuradio wrote: Som nämnts är det väl främst "magnetiska balansen" i utgångstrafon som kan ställa till det, men om kärnan är hyfsat stor och röret som är kvar inte drar så mycket ström, så kan det låta helt OK. Det skulle dock inte funka så bra i en klass B eller AB förstärkare, eftersom båda rören behövs för att behålla signalens kurvform.
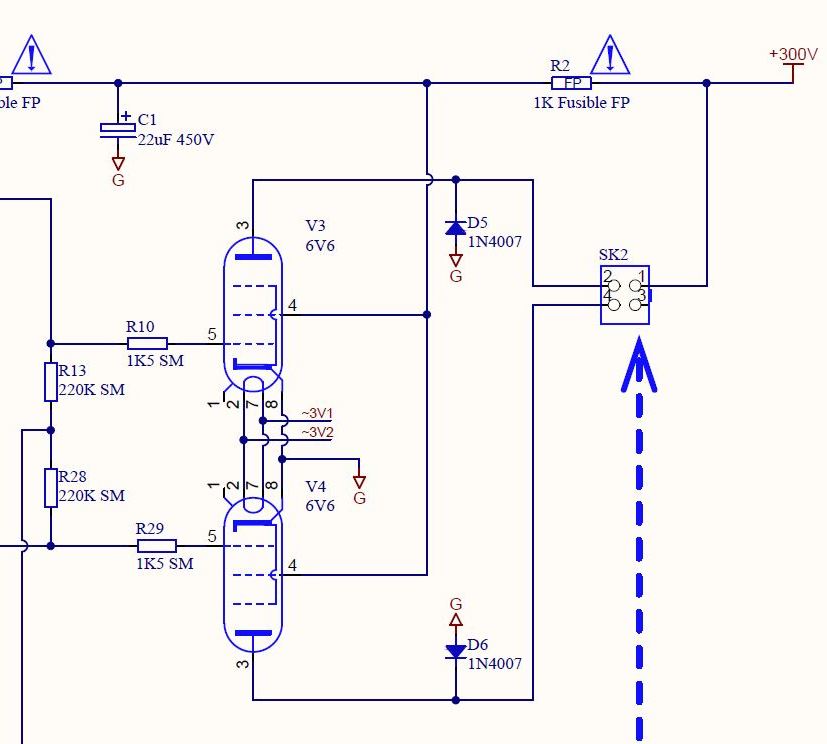
Glödtrådar går oftast av vid tillslag. Den kalla tråden drar mycket ström precis i början, och om det finns minsta defekt i tråden där den "naken", så kan den brinna av just där. Inuti katodröret är glödtråden inbakad i en isolerande massa och därför inte så skakkänslig, men de små värmerörelser som uppstår vid tillslag och frånslag kommer till slut att kunna skapa avbrott även i den delen. Om stärken har ett standby-läge så är det bättre att använda det än att slå av om det är dags för paus, så slipper man ifrån det termiska slitaget. Är osäker på det här med klasser, men har nog trott att vanliga ordinära push/pullsteg går i klass AB. Hursomhelst ser schemat ut enligt figuren nedan, och jag tycker som sagt att det låter bra även med bara ett rör (iaf inte dåligt). Kör med rätt kall bias (typ 20mA / 6W), vilket kanske innebär att den magnetiska obalansen blir mindre dramatisk? Hur yttrar sig den magnetiska obalansen? Blir trafon varmare än den borde? Om den är sval, är läget ok då? Kan inte påstå att jag slår till och från stärkarn speciellt ofta, men gissar att olika fabrikat innebär olika kvalitet/robusthet och tål termiskt slitage olika bra. Rubytubes kanske inte är bäst i klassen, vad vet jag? Jag kanske hade otur och fick ett måndagsexemplar? Verkar som att JJ 6V6S har gott rykte betr robusthet.
Attachments:
Laney Cub10 slutsteg.JPG [ 55.41 KiB | Viewed 3504 times ]
|
| 18 Jan 2026, 18:05 |
|
 |
|
beneri
Joined: 27 Feb 2008, 10:44 Posts: 556 Location:
|
 Re: Kan man använda bara ett av rören i ett push/pull-slutst
peterh wrote: Jag har inga erfarenheter av att köra med ett rörurkopplat men några tankar : - man får en obalans i utgångstrafon som kommer att mätta järnkärnan, detta ger minskad eller ingen bas - viss risk för överslag på det oanvända rörets lindning ( skall nog inte överdrivas )
Glödtråden kan ha skakats av speciellt om det är en kombo. Den är lika skör som en glötdtråd i en klassisk glödlampa. Märkte inte att basen försvann, och inte heller ngn konstig fuldist, när jag körde med bara ena röret. Men jag spelade då bara på sovrumsnivå. Dock vet jag inte när röret pajade så det kan också varit trasig när jag senast spelade på hög volym. Har iaf inte hört ngt basbortfall. Tyder kanske på att järnkärnan inte är mättad? Har inte heller märkt att OT:n blivit ovanligt varm. Har snackat lite med min nya "kompis" AI, och hen pratar bl a oxå om mättat järnkärna och överslag. Säger oxå att överslag inte ger förvarning genom hög temp. Däremot föreslår hen en försäkring genom att montera sk flyback dioder. Sådana tycks dock redan vara monterade i Laney CUB10, se D5 och D6 i schemat. Kan det var så att jag då är skyddad mot överslag och strömspikar? Visst är det en kombo, så vibrationer förekommer. Frågan är om de har skakat sönder glödtråden eller om det, enl lampuradio, är det termiska slitaget som är boven.
|
| 18 Jan 2026, 18:52 |
|
 |
|
lampuradio
Joined: 21 Jul 2015, 12:14 Posts: 1387 Location: Vallentuna
|
 Re: Kan man använda bara ett av rören i ett push/pull-slutst
Klass A innebär att röret "arbetar" under hela signalens sving, kan man säga. Det är aldrig strypt eller tar gallerström under normal drift. Den kopplingen är den enda som funkar med en "single-and" utgång (ett slutrör). Klass AB innebär att ett av rören kan gå i strypning när styrgallret är maximalt negativt, men det kompenseras av att det andra röret ändå följer signalen, så att säga, så man får ingen dramatisk distorsion. Klass B är en koppling där slutrören är nästan strypta i tomgång, och med signal så jobbar de "ett i taget". Den modellen används sällan i ljudförstärkare som ska ge god kvalitet, men i PA och liknande användes den ibland; man får högre effektivitet (verkningsgrad) än med de andra kopplingarna, men går absolut inte att köra med gott resultat om ett rör lägger av. Sen finns "klass B med gallerström", som används med en del sluttrioder. Då är bias ofta noll volt (ingen förspänning) och slutsteget drar en viss effekt i och med att det drar gallerström. Ingen vanlig koppling... Kräver att man har PI med transformatorkoppling.
Jag är lite tveksam om ett rörbortfall skulle direkt påverka basen, men det kan ju så vara. Om man tar ut ständigt hög effekt och kärnan bottnar hela tiden kanske den blir varm, men den som är intresesserad kan väl prova - den lär ju inte överhetta direkt, liksom.
Ett P-P slutsteg med fast bias borde inte få påverkan på tomgångsströmmen om ett rör tas bort.
|
| 18 Jan 2026, 22:09 |
|
 |
|
lampuradio
Joined: 21 Jul 2015, 12:14 Posts: 1387 Location: Vallentuna
|
 Re: Kan man använda bara ett av rören i ett push/pull-slutst
Är det nån som vet om detta med överslag är sant? Det låter lite mysko. Spänningssvinget i primärlindningen borde vara precis likadant i de bägge ändarna av lindningen (de bägge anodanslutningarna) oavsett det är ett rör där eller ej (samma varvantal = samma spänning). Det handlar ju om rätt höga spänningar i varje fall, det är ju B+ med överlagring av signalspänningens toppvärde, vilket borde kunna ge nästan 2 x B+ , men detta även med ett aktivt rör anslutet alltså.
|
| 18 Jan 2026, 22:16 |
|
 |
|
beneri
Joined: 27 Feb 2008, 10:44 Posts: 556 Location:
|
 Re: Kan man använda bara ett av rören i ett push/pull-slutst
Går det att, utifrån schemat, avgöra i vilken klass som det aktuella slutsteget jobbar?
|
| 18 Jan 2026, 23:53 |
|
 |
|
lampuradio
Joined: 21 Jul 2015, 12:14 Posts: 1387 Location: Vallentuna
|
 Re: Kan man använda bara ett av rören i ett push/pull-slutst
Man behöver veta spänningarna på anod och skärmgaller och vilken biasspänning som man har, i första hand. Sedan behöver man nog rörkurvorna för att se var arbetspunkten hamnar i diagrammet. Då kan man få ett hum om hur röret arbetar med inkommande signal.
Slutsteg med katodbias är väl vanligen klass A, möjligen "lutande mot" AB, beroende på hur man väljer katodmotståndet. Med fast bias kan man ju ställa in som man vill.
Klass B kan bara åstadkommas med fast bias och är som sagt inte vanliga i det här sammanhanget.
|
| 19 Jan 2026, 10:52 |
|
 |
|
lampuradio
Joined: 21 Jul 2015, 12:14 Posts: 1387 Location: Vallentuna
|
 Re: Kan man använda bara ett av rören i ett push/pull-slutst
En bra beskrivning kan man hitta här: https://www.valvewizard.co.uk/pp.html
|
| 19 Jan 2026, 11:33 |
|
 |
|
peterh
Joined: 20 Mar 2013, 21:57 Posts: 1491 Location: göteborg
|
 Re: Kan man använda bara ett av rören i ett push/pull-slutst
lampuradio wrote: Är det nån som vet om detta med överslag är sant? Det låter lite mysko. Spänningssvinget i primärlindningen borde vara precis likadant i de bägge ändarna av lindningen (de bägge anodanslutningarna) oavsett det är ett rör där eller ej (samma varvantal = samma spänning). Det handlar ju om rätt höga spänningar i varje fall, det är ju B+ med överlagring av signalspänningens toppvärde, vilket borde kunna ge nästan 2 x B+ , men detta även med ett aktivt rör anslutet alltså. Om förstärkren arbeter i AB eller B så blir vid utstyrning det kvarvarande röret strypt. Om detta sker samtidigt som högtalarlasten faller bort så kommer magnetfältet i trafon att bryta samman, som i en tändspole, och det kan ge höga spänningar. Det är alltså vid osannolika falll därav min tveksamhet i förra inlägget. Nu är ju bortfallet av en utgångstrafo inte fatal, det finns ersättare att köpa.
_________________Välljud med garanti www.tubular-well.se
|
| 19 Jan 2026, 12:10 |
|
 |
|
lampuradio
Joined: 21 Jul 2015, 12:14 Posts: 1387 Location: Vallentuna
|
 Re: Kan man använda bara ett av rören i ett push/pull-slutst
@ peterh: Vettigt resonemang, håller med.
|
| 19 Jan 2026, 12:42 |
|
 |
|
beneri
Joined: 27 Feb 2008, 10:44 Posts: 556 Location:
|
 Re: Kan man använda bara ett av rören i ett push/pull-slutst
lampuradio wrote: Man behöver veta spänningarna på anod och skärmgaller och vilken biasspänning som man har, i första hand. Sedan behöver man nog rörkurvorna för att se var arbetspunkten hamnar i diagrammet. Då kan man få ett hum om hur röret arbetar med inkommande signal.
Slutsteg med katodbias är väl vanligen klass A, möjligen "lutande mot" AB, beroende på hur man väljer katodmotståndet. Med fast bias kan man ju ställa in som man vill.
Klass B kan bara åstadkommas med fast bias och är som sagt inte vanliga i det här sammanhanget. Kanske inte är så viktigt att veta i vilken klass man jobbar? Det viktiga är ju hur det låter. Men dessa värden gäller ungefär i aktuell stärkare, om det är till ngn ledning: B+ = 300V, Anodspänning = 297-298V, Skärmgaller-spänning = 295-296V, Biasspänning = -24V, Biasström = 20mA (6W).
|
| 19 Jan 2026, 13:08 |
|
 |
|
lampuradio
Joined: 21 Jul 2015, 12:14 Posts: 1387 Location: Vallentuna
|
 Re: Kan man använda bara ett av rören i ett push/pull-slutst
Som sagt, det är kanske viktigare hur man upplever ljudet...
Men med de givna värdena och om det är nåt av de vanliga slutrören, så skulle jag säga att det är fråga om en "AB", eller i alla fall en väldigt kallt ställd "A".
AB är ju ändå en sorts mellanting; vid små signaler jobbar bägger rören (typ som i klass A), men vid stora signaler kommer ett av dem att strypas när styrgallret svingar åt det negativa hållet > AB.
|
| 19 Jan 2026, 14:09 |
|
 |
|
beneri
Joined: 27 Feb 2008, 10:44 Posts: 556 Location:
|
 Re: Kan man använda bara ett av rören i ett push/pull-slutst
Jäpp, ett vanligt rör: Rubytubes 6V6GT
|
| 19 Jan 2026, 17:50 |
|
 |
|
beneri
Joined: 27 Feb 2008, 10:44 Posts: 556 Location:
|
 Re: Kan man använda bara ett av rören i ett push/pull-slutst
lampuradio wrote: Det är inte troligt, att man skadar OT genom att köra "entakt" i slutsteget. Kärnan blir likströmsmagnetiserad (vilket den ju inte blir med två rör), men det tål den. Det som händer är att man kan "bottna" magnetiskt och få en oväntad dist när volymen ställs högt. ...
... Det kan också hända, att man får lite rippelbrum. Detta balanseras ut med två rör, men kan bli hörbart om ett rör tas bort. B+ filtreringen är ofta väldigt primitiv, typ bara en filterkonding för anodspänningen, och det funkar inte alltid bra om man kör entakt. Oväntad dist och lite rippelbrum kan man ju stå ut med om man bara ska testa att koppla bort ett av rören. Blir det för mkt oljud är det ju bara att avbryta. Skador vill jag dock undvika.
|
| 21 Jan 2026, 13:00 |
|
 |
|
beneri
Joined: 27 Feb 2008, 10:44 Posts: 556 Location:
|
 Re: Kan man använda bara ett av rören i ett push/pull-slutst
Tack för länken. Ska läsa vid tillfälle.
|
| 21 Jan 2026, 13:03 |
|
 |
|
beneri
Joined: 27 Feb 2008, 10:44 Posts: 556 Location:
|
 Re: Kan man använda bara ett av rören i ett push/pull-slutst
peterh wrote: Om förstärkren arbeter i AB eller B så blir vid utstyrning det kvarvarande röret strypt. Om detta sker samtidigt som högtalarlasten faller bort så kommer magnetfältet i trafon att bryta samman, som i en tändspole, och det kan ge höga spänningar. ... Under mina konsultationer med AI nämndes oxå den här risken, dvs om högtalaranslutningen plötslig bryts då man kopplat ur ett av rören, och att överslag i OT då kan ske. Botemedlet ansågs då vara att montera skyddsdioder ("flyback-"), vilket ju redan finns i stärkarn (D5 och D6). Kan dom utgöra ett fullgott skydd mot överslag måntro? I aktuell stärk är oxå ett effektmotstånd på 220 Ohm permanent monterat över OT:ns sekundärlindning (dvs högtalarutgången). Innebär det möjligen att OT:n är skyddad? Det blir ju iaf inte en helt öppen krets om högtalaranslutningen råkar brytas. Eller är 220 Ohm för stort i det avseendet?
|
| 21 Jan 2026, 13:21 |
|
 |
|
beneri
Joined: 27 Feb 2008, 10:44 Posts: 556 Location:
|
 Re: Kan man använda bara ett av rören i ett push/pull-slutst
En annan aspekt som AI nämnde är att det uppstår en mismatch i impedansförhållandena, dvs att OT:ns primär känner en annorlunda (dubbelt så stor??) impedans från slutrören om ett rör plockas bort. Förslaget var då att välja en högtalare med bättre anpassad impedans. Verkade lite osäkert om den skulle ökas eller minskas. Tror att slutsatsen blev att det var bättre med ett 16 Ohm-element om stärkarn är avsedd för 8 Ohm i normal drift. Kan det ligga nåt i detta, och hur stort kan problemet tänkas vara? I Laneys manual anges att förstärkarn kan köras med 8-16 Ohm (i normaldrift)
|
| 21 Jan 2026, 13:32 |
|
 |
|
Lynxtrap
Joined: 13 Jul 2010, 13:24 Posts: 3052
|
 Re: Kan man använda bara ett av rören i ett push/pull-slutst
Min enda erfarenhet är att jag körde ett helt ca 1,5 timmes gig på bara ett rör en gång i en Fender 2x6L6GC. Volymen var betydligt svagare än normalt och lät litet "dött" och förstärkaren började knappt dista hur mycket volym jag än drog på. Något var uppenbart galet, men förstärkaren lät i varje fall och jag hade inte tid att undersöka saken närmare under giget.
Det visade sig efteråt att ena röret lossat från sockeln. Har inte märkt att förstärkaren skulle ha fått några men av detta.
_________________ "Hey mister turn it on, turn it up, turn me loose"
|
| 21 Jan 2026, 14:51 |
|
 |
|
lampuradio
Joined: 21 Jul 2015, 12:14 Posts: 1387 Location: Vallentuna
|
 Re: Kan man använda bara ett av rören i ett push/pull-slutst
Om m an tar bort ena röret i ett P-P slutsteg, så kommer det mycket sannolikt att uppstå en impedansmismatch, ja. Undantag om det är ett P-P i ren klass A. Jag tvivlar på att nån har gjort seriösa beräkningar av olika fall av denn typ av "planerat haveri", så jag misstänker att det mest verkningsfulla är att prova själv.
Att det måste finnas en last på sekundären är ju förstås helt sant, men det blir överslagsrisk även om man kör i tomgång och bägge rören sitter i. Finns det lite motkoppling inlagd från högtalarutgången kommer det att motverka överspänningarna till viss mån, eftersom motkopplingsspänningen ju också blir rätt hög.
|
| 22 Jan 2026, 10:19 |
|
 |
|
beneri
Joined: 27 Feb 2008, 10:44 Posts: 556 Location:
|
 Re: Kan man använda bara ett av rören i ett push/pull-slutst
Lynxtrap wrote: Min enda erfarenhet är att jag körde ett helt ca 1,5 timmes gig på bara ett rör en gång i en Fender 2x6L6GC. Volymen var betydligt svagare än normalt och lät litet "dött" och förstärkaren började knappt dista hur mycket volym jag än drog på. Något var uppenbart galet, men förstärkaren lät i varje fall och jag hade inte tid att undersöka saken närmare under giget.
Det visade sig efteråt att ena röret lossat från sockeln. Har inte märkt att förstärkaren skulle ha fått några men av detta. Det här tyder ju på att iaf din förstärkare pallar för dom extra påfrestningar (om såna uppstår) som orsakas av att ett av rören plockas bort. Verkar ju oxå som att ljudet inte påverkas i positiv riktning av det. Själv är jag lite osäker på hur det var i min stärk, eftersom jag inte vågade fortsätta spela när jag gjorde upptäckten - iaf inte på högre volymer. Dock fortfarande lite nyfiken. Får se om jag vågar testa. Din upplevelse visar ju oxå att man nog bör använda "tube retainers". Har plockat bort mina (av klämtyp) eftersom dom gör det knöligt att demonterar rören, speciellt när man gör det ofta under modifieringsfaser.
Last edited by beneri on 22 Jan 2026, 15:21, edited 1 time in total.
|
| 22 Jan 2026, 15:07 |
|
 |
|
beneri
Joined: 27 Feb 2008, 10:44 Posts: 556 Location:
|
 Re: Kan man använda bara ett av rören i ett push/pull-slutst
lampuradio wrote: Om m an tar bort ena röret i ett P-P slutsteg, så kommer det mycket sannolikt att uppstå en impedansmismatch, ja. Undantag om det är ett P-P i ren klass A. Jag tvivlar på att nån har gjort seriösa beräkningar av olika fall av denn typ av "planerat haveri", så jag misstänker att det mest verkningsfulla är att prova själv. ... Håller med om att det är bäst att prova själv. Vill bara försöka försäkra mig om att förstärkaren inte tar skada av det.
|
| 22 Jan 2026, 15:13 |
|
 |
|
beneri
Joined: 27 Feb 2008, 10:44 Posts: 556 Location:
|
 Re: Kan man använda bara ett av rören i ett push/pull-slutst
Är det ngn här som har en uppfattning om huruvida dioderna på OT:ns primär, och motståndet (220 Ohm) på dess sekundär, ger ett säkert skydd mot överslag i OT? (Kan kanske vara intressant även vid normal drift med båda rören på plats)
|
| 22 Jan 2026, 15:20 |
|
 |
|
lampuradio
Joined: 21 Jul 2015, 12:14 Posts: 1387 Location: Vallentuna
|
 Re: Kan man använda bara ett av rören i ett push/pull-slutst
"Säkert skydd" är nog svårt att uttala sig om; allt beror ju på hur bra isolation som finns i OT...
Diodernas inverkan är såvitt jag kan se att säkerställa att anoderna aldrig kan bli negativa i förhållande till jord. Däremot kan ju spånningen svinga åt det positiva hållet upp till överslag, eller genomslag i dioden. Om det är känt att det hjälper så gör dioderna väl ingen skada, men jag är osäker på nyttan.
Att ha en sorts grundbelastning på högtalarutgången (typ 100 Ω eller så) är väl aldrig fel. Den drar försumbart med effekt och kommer att hindra att det går allför mycket snett om högtalaren kopplas loss. Om man upplever att man vill eliminera risken för lastbortfall, så skulle man ju ha en högtalaranslutning där en "dummy load" kopplades in när man drog ur högtalarkontakten.
|
| 22 Jan 2026, 18:07 |
|
 |
|
beneri
Joined: 27 Feb 2008, 10:44 Posts: 556 Location:
|
 Re: Kan man använda bara ett av rören i ett push/pull-slutst
Den här tråden har ju mer eller mindre dött en naturlig död, men jag har en sista fråga innan det definitiva slutet.
Skulle ni våga provköra ett Push/Pull-slutsteg (avsett för två slutrör), efter att ha plockat bort ett av rören, under följande förutsättningar:
Rör: 6V6GT B+ = 300 V Kall bias: 20 mA, 6 W (50%) Kylfläkt för slutrör och utgångstrafo Skyddsdioder ("flyback") på OT:ns primär, D5 och D6 Permanent last, 220 ohm, över OT:ns sekundär (högtalarutgången) Målsättning: Transformatorerna och röret ska gå skadefria genom experimentet.
|
| 13 Mar 2026, 16:16 |
|
|
Who is online |
Users browsing this forum: No registered users and 5 guests |
|
You cannot post new topics in this forum You cannot reply to topics in this forum You cannot edit your posts in this forum You cannot delete your posts in this forum You cannot post attachments in this forum
|
|
 |